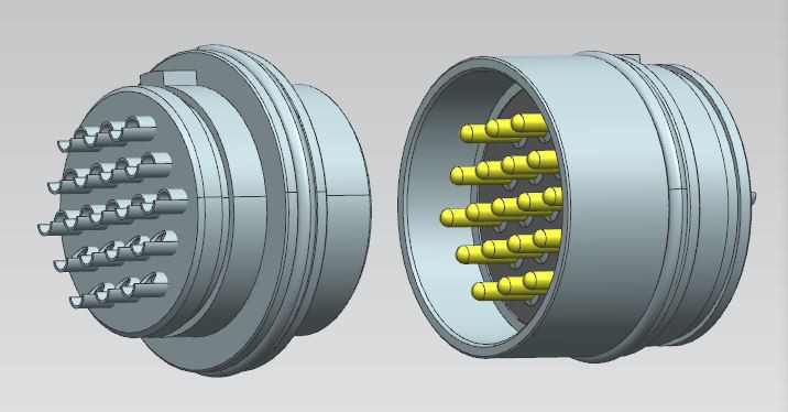
3D-малюнок 19-контактного роз'єму для клієнта
Лише минулого тижня ми створили спеціальну команду та провели зустрічі для обговорення різних аспектів вашого проекту (технології продукту, рішення, виробничі процеси, контроль якості, подібні розширення проекту тощо). Незалежно від того, чи надається це лише pogo pin, чи як повний набір рішень Connector, ми повністю здатні на це.

3D-малюнок 19-контактного роз'єму для клієнта



Причина, чому ми компетентні, полягає в тому, що ми маємо наступні переваги:
Наша компанія має повне проектування та розробку, виробництво та переробку, гальванізацію, складання, від перетворення матеріалу до обробки поверхневого покриття, а також кінцеве складання продукту, тестування надійності та пакування може бути завершено самостійно, що може бути завершено. швидше та ефективніше надавати клієнтам продукти, значно скорочуючи цикл розробки продукту.Завдяки сучасному виробничому обладнанню, починаючи з деталей виробництва, ми суворо контролюємо кожен виробничий процес.

